How do you do physical database design if you have selected a software package?

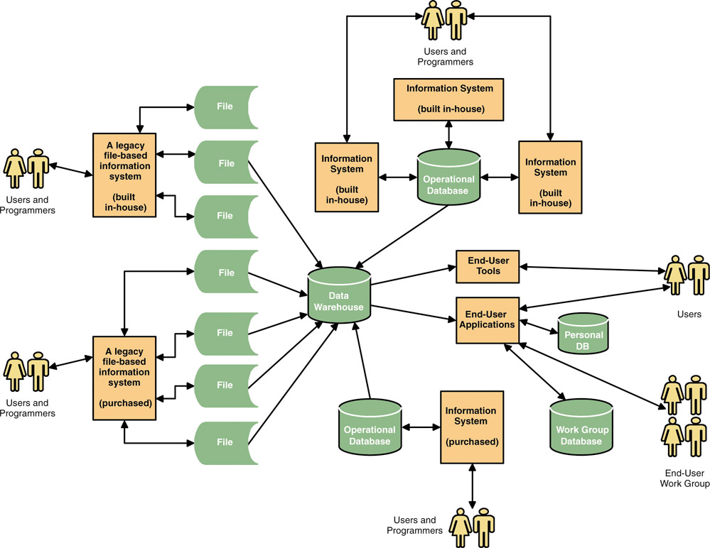
Review Typical Data Architecture

Review design rules on page 530 (index, trigger, stored procedure, delete rules)